Setting Up Multi-Tenancy
LAST UPDATED: APRIL 16, 2025
Multi-tenancy is a feature designed to support organizations in managing multiple clients and business units. Business units include subsidiaries, departments, teams, hierarchical tiers within departments or teams, and organizational divisions in distant geographic regions (see Distributed Multi-Tenancy). In D3, multi-tenancy is implemented through sites, each operating independently with isolated data, workflows, and configurations.
Creating Sites
Follow the steps below to create a site:
Sign in to D3 vSOC.

Click on the Configuration navigational link.

Navigate to Organization Management > Sites.

Click on the + Add Site button.
.png?inst-v=bfb1ec42-c45a-425e-9e97-43428b3365fd)
Input the site details.
.png?inst-v=bfb1ec42-c45a-425e-9e97-43428b3365fd)
Input a name for the site.
(Optional) Input a description for the site.
(Optional) Upload a logo for the site.
Select the site type, which can be Internal or Client.
Internal: Used for managing internal business units.
Client: Designated for external clients or customers.
Select a time zone.
Select the system language.
Click on the Save button.
-20241128-003932.png?inst-v=bfb1ec42-c45a-425e-9e97-43428b3365fd)
RESULT
Once a site has been successfully created, add users it to enable its use.
.png?inst-v=bfb1ec42-c45a-425e-9e97-43428b3365fd)
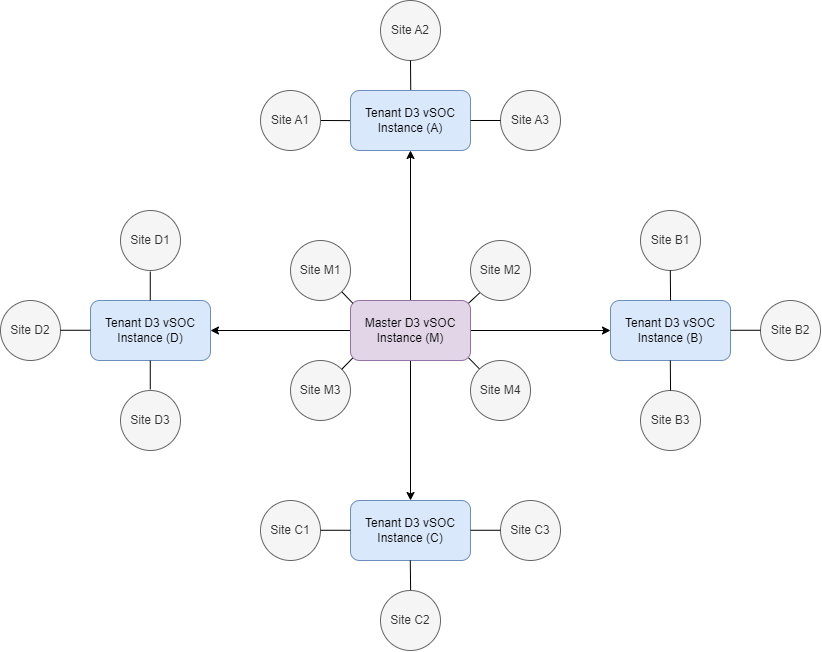
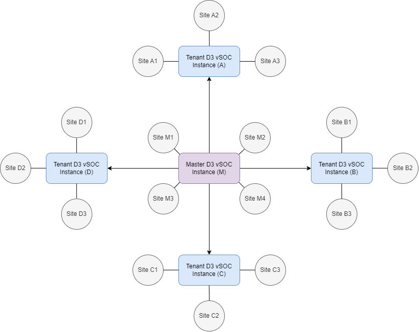
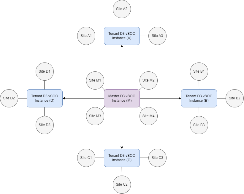
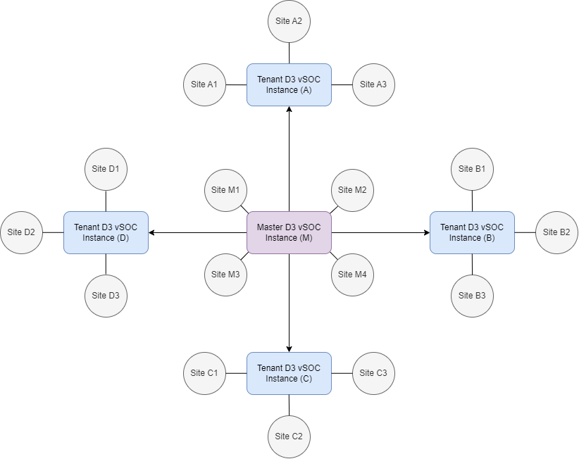
Distributed Multi-Tenancy
Distributed multi-tenancy is applicable for organizations with operations spanning multiple countries. While only a minority of organizations require this setup, distributed multi-tenancy is an approach to ensure compliance with regional data regulations.
For example, a master tenant could oversee sub-tenants in the US, Europe, and Asia-Pacific, each complying with their region's data regulations.
-20241127-222425.png?inst-v=bfb1ec42-c45a-425e-9e97-43428b3365fd)
READER NOTE
Distributed multi-tenancy is not enabled by default. Contact D3 for further information.
The associations between the master instance and tenant instances are configured by D3.